5 Clear Signs Your Startup Needs Fractional CTO for Startup
Many Egyptian startups hit a technical ceiling after MVP stage. Slow delivery, scaling issues, unstable infrastructure, and lack of security controls are warnin
Admin User
4 min read
A fractional CTO gives startups access to senior-level technology leadership without full-time hiring costs. Learn how fractional CTOs architect scalable system
Admin User
Published on November 02, 2025
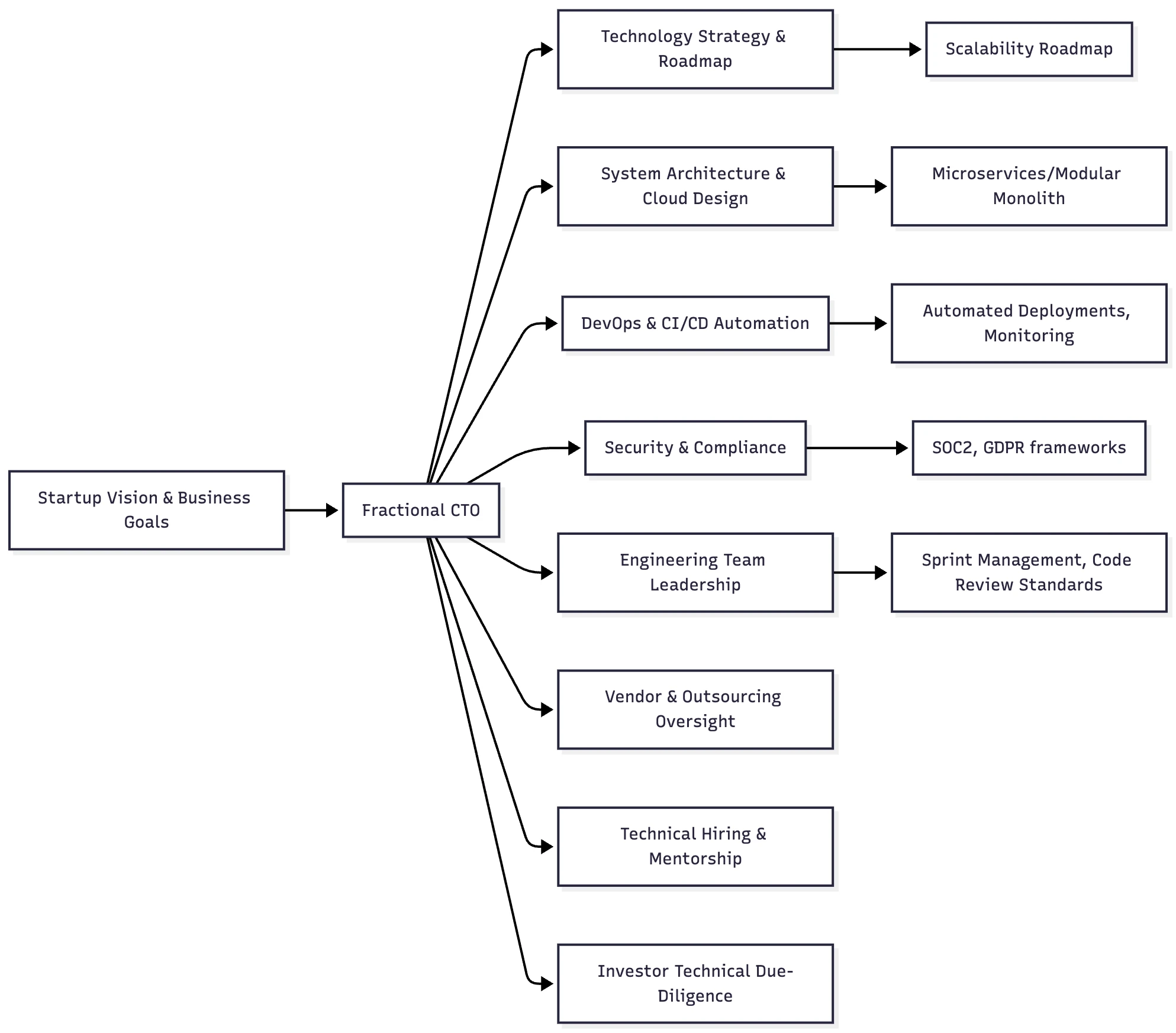
A Fractional CTO is a senior technology executive engaged on a part-time, advisory, or project-based basis to drive technology strategy, architecture direction, and engineering excellence. Rather than hiring a full-time CTO, startups leverage a fractional CTO to design scalable product infrastructure, evaluate technology choices, establish engineering processes, and ensure the product roadmap aligns with business growth and investment milestones.
This model has become increasingly popular among early-stage and growth-stage companies that require world-class technical leadership but do not yet need — or cannot financially justify — a full-time technology leader. The fractional CTO model provides executive-level expertise in areas such as cloud infrastructure planning, cybersecurity frameworks, scalable backend design, DevOps automation, product analytics, AI feasibility validation, and vendor and engineering team oversight.

Innovative founders and early-stage teams often have vision — but not the technical leadership required to turn that vision into a scalable and secure product. Without seasoned engineering direction, startups risk making foundational mistakes: choosing the wrong tech stack, building an unscalable MVP, accumulating critical technical debt, relying on junior developers without architectural guidance, or allowing agencies to dictate technology decisions.
Hiring a full-time CTO early is often financially unrealistic; competitive markets place CTO compensation in the $180K–$350K+ annual range, excluding equity and benefits. Yet founders still require guidance across architecture design, cloud cost modeling, security policies, sprint execution, code review standards, technical hiring, and system reliability strategy — long before they can afford a full-time executive.
The result is a product that becomes difficult at scale: non-modular backend design, missing analytics instrumentation, lack of CI/CD pipelines, poor data modeling, weak testing coverage, inconsistent documentation, and infrastructure that becomes costly and fragile as the user base grows.
A Fractional CTO offers the expertise of a senior engineering executive in a cost-efficient, flexible engagement model — typically 10–40 hours per month, aligned to the startup’s stage and needs. They audit technology systems, analyze scalability constraints, define engineering standards, and build the technical roadmap required to move efficiently toward market fit and investor expectations.
Their responsibilities include designing microservice or modular monolith architectures, implementing security compliance frameworks (SOC2, GDPR readiness), defining CI/CD pipelines, establishing observability (logging, metrics, alerting), and optimizing cloud cost strategies (e.g., Kubernetes vs. serverless vs. managed PaaS). They mentor engineering teams, oversee external development vendors, execute technical due-diligence for investors, and support fundraising narratives with credible technology strategy.
As the business grows, the fractional CTO transitions responsibilities to a permanent CTO or promotes internal senior engineers — ensuring continuity, knowledge transfer, and a stable operational structure.
A Fractional CTO bridges the gap between your business vision and technical execution. They don’t just write code — they ensure the entire technology direction supports your growth goals.
Typical responsibilities include:
Every business is unique, so CTO Hub offers flexible service packages tailored to each stage of growth. Core Fractional CTO Services include:
Creating a long-term, actionable roadmap connecting your product goals with the right technology stack.
Hiring, mentoring, and managing developers to build a high-performing tech team.
Evaluating and optimizing technical architecture to ensure scalability, performance, and security.
Streamlining workflows and shipping features faster without sacrificing quality.
Providing guidance on tools, integrations, and technical partnerships.
All packages at CTO Hub ensure startups access senior-level tech leadership without long-term contracts or high costs.
Choosing the right technology leader is about more than budget — it’s about matching expertise with your stage of growth.
Many startups eventually need a dedicated full-time CTO. A Fractional CTO acts as a bridge, building the right technical foundation so a future CTO can step in smoothly.
How this works:
This staged approach ensures continuity and a solid technology strategy aligned with business goals
Startups in Egypt and globally are increasingly turning to Fractional CTOs. Benefits include:
1-Cost-Effective Leadership
Access top-tier guidance without a full-time salary.
2-Accelerated Product Development
Smart technical decisions early reduce wasted time and speed feature delivery.
3- Scalable Technology Strategy
Build systems that grow with your business, avoiding major rewrites.
4-Team Mentorship & Leadership
Mentoring your developers ensures a self-sufficient, skilled tech team.
5- Risk Reduction
Minimize technical debt and avoid costly architecture or compliance mistakes.
A Fractional CTO is more than a cost-saving measure — they are a strategic technology partner, providing leadership, mentorship, and insight exactly when your startup needs it.
By leveraging fractional CTO services, Egyptian and local startups can:
Many Egyptian startups hit a technical ceiling after MVP stage. Slow delivery, scaling issues, unstable infrastructure, and lack of security controls are warnin
Admin User
4 min read
Discover proven strategies for achieving cost efficiency in technology operations. Learn optimization techniques, cloud cost management, and ROI-focused approac
Admin User
13 min read
Learn when your startup should hire a Fractional CTO, key signs to watch for, and how CTO Hub’s flexible packages can help you scale efficiently.
Nawal Hassan
3 min read
Get expert technology leadership for your business with our fractional CTO services.